SINTA CERTIFICATE
Publication Procedure
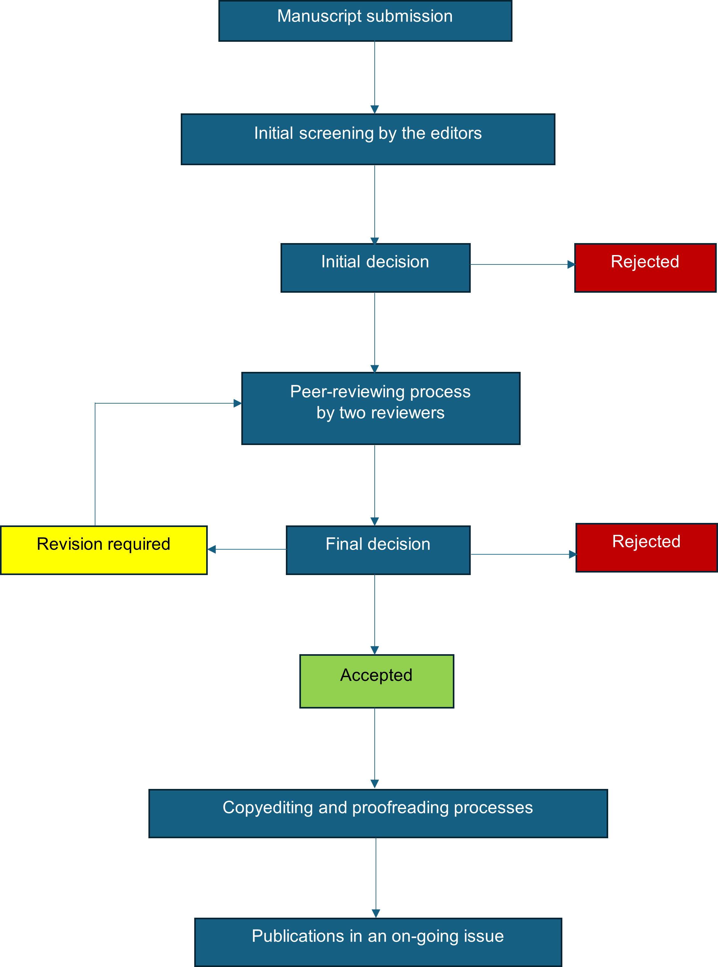
Editors first review the submitted manuscript, called the initial screening by the editors. It will be desk evaluated whether the submitted manuscript is suitable for the Journal of Enterprise and Development (JED) based on focus and scope, similarity score (a maximum of 25% after excluding references, quotes, and 1% similarity level) by using Turnitin as the anti-plagiarism software, methodological flaw, readability of the articles, and adhering to the submitted paper template.
Furthermore, the manuscript will be sent to two reviewers using a double-blind review process. The reviewers will be given 4 weeks to undertake the review process. The reviewers' comments are then sent to the corresponding author for necessary actions and responses. The author(s) have to finish the revision within 1 week. Afterward, the editorial team suggested a final decision for the revised manuscript.
Finally, the editor will send the final decision to the corresponding author. The accepted manuscript then continued to the copyediting and layout editing process prior to publication in an on-going issue.
Publication Flowchart













